FAQ

Grundlagen

Wieviele Häuser werden Mitglied, welche Größe / Anzahl Mitglieder haben die?

Aktuell gibt es 12 interessierte Projekte.

Wann soll es losgehen mit der DG Gründung?

Sommer 2025

Wann kann ein Projekt der Dachgenossenschaft beitreten? wie läuft das konkret ab?

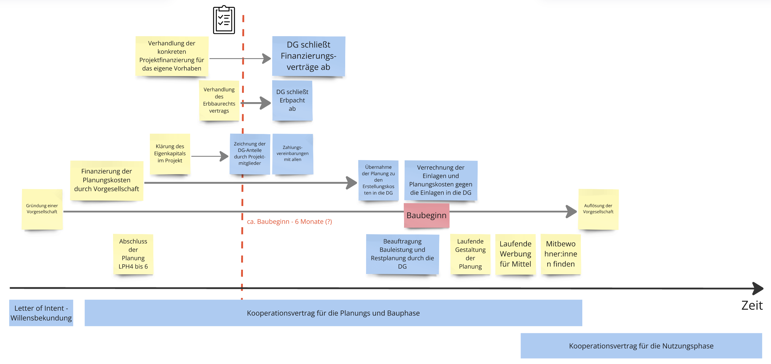
Die Projekte müssen im Vorfeld die Finanzierung sicherstellen. Sobald dies abgeschlossen ist, treten die Mitglieder der Dachgenossenschaft bei, indem sie einen Erbaurechtsvertrag unterzeichnen, der von der Dachgenossenschaft bestätigt wird. Anschließend übernimmt die Dachgenossenschaft die Schließung der Förderverträge.

Wie setzen sich Aufsichtsrat und Beiräte zusammen?

Jedes Projekt ist verpflichtet, eine Person in den Aufsichtsrat der Dachgenossenschaft zu entsenden. Idealerweise bilden sich aus den Arbeitsgemeinschaften der Projekte Beiräte, die sich zu spezifischen Themenbereichen der Dachgenossenschaft zusammensetzen (weitere Details siehe unten).

Wer übernimmt die operative Arbeit in der Dachgenossenschaft?

Die operative Arbeit in der Dachgenossenschaft wird von 1-2 Personen im Minijob übernommen, die durch die Beiräte sowie Fachexpertise unterstützt werden. Die Buchhaltung kann von P99 übernommen werden.

Wie hoch sind die Genossenschaftsanteile?

Ein Genossenschaftsanteil kostet für alle Projekte 50 €. Die Anzahl der erforderlichen nutzungsbezogenen Pflichtanteile pro Quadratmeter ist für alle Projekte individuell.

Verhältnis zwischen Projekt und Dachgenossenschaft

Wie weit geht die Autonomie der Projekte?

Die Projekte können eigenständig über Ein- und Auszüge entscheiden, wobei sie sich an die Förderrichtlinien halten müssen. Ebenso können Mietverträge in Abstimmung mit der Dachgenossenschaft abgeschlossen werden.

Die Projekte haben die Freiheit, die Innengestaltung der Wohneinheiten selbst zu bestimmen und dürfen Veränderungen vornehmen, solange diese im Einklang mit den festgelegten Richtlinien stehen. Für zusätzliche Mittel, wie etwa für Fahrradständer oder Terrassengestaltung, sind die Projekte verantwortlich und müssen diese selbst einbringen.

Die grundlegende Haltung der Projekte wird durch die Präambel sowie den Zweck der Satzung der Dachgenossenschaft vorgegeben.

Wer stellt erforderliche Förderanträge?

Anträge unterzeichnet die Dachgenossenschaft. Die Vorbereitung der Anträge erfolgt gemeinschaftlich mit den Projekten.

Bei wem liegt die Finanzierung?

Für kleinere Reparaturen können die Projekte eigenständig entscheiden und handeln.

Jedes Projekt muss einen tragfähigen Finanzierungsplan vorlegen.

Die Mittel werden von der Dachgenossenschaft abgerufen und entsprechend eingesetzt.

Für die Instandhaltung müssen Projekt und Dachgenossenschaft gemeinsam Entscheidungen treffen. Hierfür ist eine gemeinsame Begehung, der sogenannte „Haus TÜV“, vorgesehen.

Sollte zusätzliches Geld benötigt werden, muss sich das Projekt gegebenenfalls selbst um die Mittel kümmern. Zahlungen werden jedoch über die Dachgenossenschaft abgewickelt.

Risikominimierung für Projekte in Schieflage vs. Risiko für die DG?

Eine Antwort folgt bald…